「几何原本」原作年代考
「几何原本」原作写作的年代应该是在公元前 431年之前, 莒国 被楚国所灭之前,一位墨家的先哲所写
断代方法如下:
- 利玛窦在 1607年刻印的 6 卷本中,写过一篇文章: 译几何原本引,此文中存在大量的非明朝时期,甚至先秦之后都很少使用的文法模式
经我考察,此文应该是他直接在原版的序上修改而成,可能是为了图方便,或者也是为了增强其学识,因此保留了许多有价值的信息,虽然也删除了一些,并新增了大量伪造历史的内容,但保留下来的这些信息足以用于断代使用了
此文中,使用了大量的 xx 家的称谓,比如几何家、算法家、量法家、天文历家、律吕乐家、兵法家等等,这种称呼方式鲜见于秦朝统一之后,更不见于明朝时期,但在春秋战国时期的典籍中非常常见;
此文中使用了许多明朝不可能使用的词汇,比如用「八音」表示音乐,把地图画于「简中」,这些只能在上古时代才使用,比如八音就是周朝才有的
在张居正一条鞭法改革之后,明朝已经大量使用白银做货币了,万历时候白银已经非常通行,是不可能使用「钱谷之凡」这样的词汇的,钱,在古代主要特指青铜,铁,黄铜制的钱币
商贾贸易中的「子母之入出」,「齐类之衰分」,还有「百嘉种」,「英士」,这些词在秦以后几乎没见过,甚至在战国时期也极少见
文中多次提到「备观列国史传」「列国多相并兼」,这大概率就是在战国时期
在文中有相当大的段落在讨论兵家之事,可以看出是为了劝谏君主能够重视让军士也学习几何原本的知识,尤其举了墨子救宋,与公输般九攻九拒的故事,以强调掌握几何之法的好处
墨家本身就擅长手工艺,并且墨家尤其推崇非攻,兼爱,常常会帮助弱国防御
文中提到「国虽偏小」,以及在讲述几何可以用于绘制地图时,也是用了「寻知地海百万千里」,「为陆海行道之指南也」,想必此国必然弱小,并且滨海,所以只能是莒国了,而莒国恰好也是周的皇室血统,所以保持一些古老的「八音」也大有可能
利玛窦在自己添加的内容中提到一句,「今此一家以失传,为其学者皆暗中摸索」。无论几何家,还是墨家,的确都已经在明朝不再是显学了,明朝显学只有儒家,而且那时程朱理学最为繁荣
徐光启在 1607年的版本中,也附有一篇 刻几何原本序,其中也多次提到般、墨,想必不是巧合
徐光启的文章中还提到最为关键的两句话「古学废绝两千年」,「补缀唐虞三代之阙典遗义」
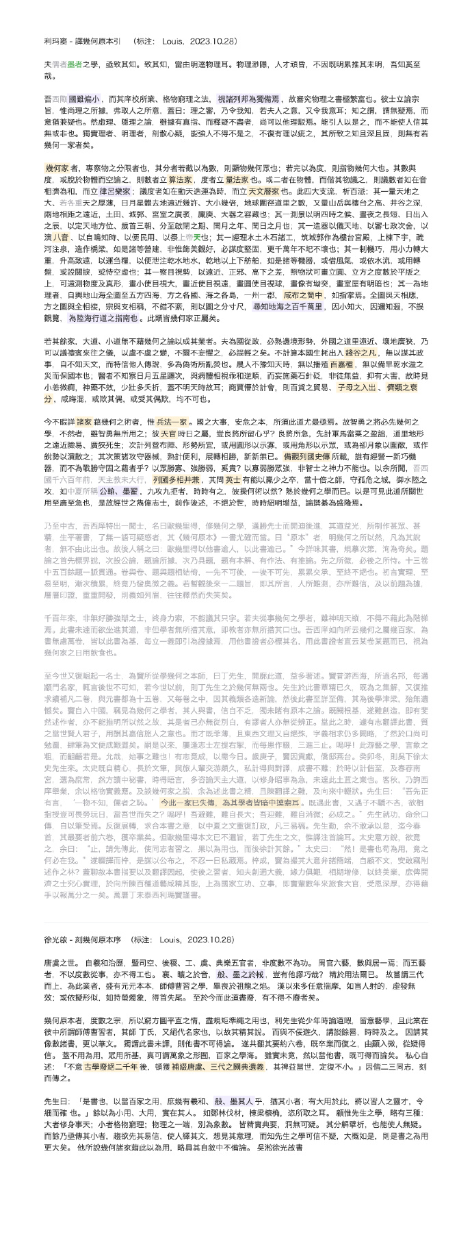
我对利玛窦的文章进行了标记,把他修改的内容用浅灰色标记,明显可以看出,去掉这些之后,原文的韵律更好了,他插入的内容都是非常粗鄙的,决然不符合高级智识审美的 ~
至此,已然大致可以判定 几何原本 乃一位墨家先哲所著,最迟写作于公元 431 年前的莒国。假如这个判断无疑,那么它将会是目前中国所存最古老的一本数学专著了,它比周髀算经的时间还早了 330年 !!!
利玛窦和徐光启是唯二可能知道几何原本真实情况的人,虽然他们篡改、伪造、撒谎,但还是在引和序中留下了蛛丝马迹,使得蒙冤 420年之后得以昭雪….
是此,也算了结心愿,能为如此珍本断定年代与著者,心中大悦 !
附:
「几何原本」内容考辩以断定是中国古代原版书籍,并非西方译制。
附图为我对利玛窦和徐光启文本的标记,以帮助大家审视,参考以上分析自行判断
灰色为利玛窦添加的内容,绿色是我改的内容,黄色是可用于断代的内容,紫色为可以判断是哪个战国时期国家的内容
